联系我们
|
学校主站
网站首页
关于我们
关于我们
教师发展中心
工资福利
工资福利
师资培养
师资培养
职称职改
职称职改
师德建设
制度建设
先进模范
监督举报
专题教育
人才招聘
人才招聘
政策法规
政策法规
支部风采
下载中心
下载中心
学院首页
网站首页
>
人才招聘
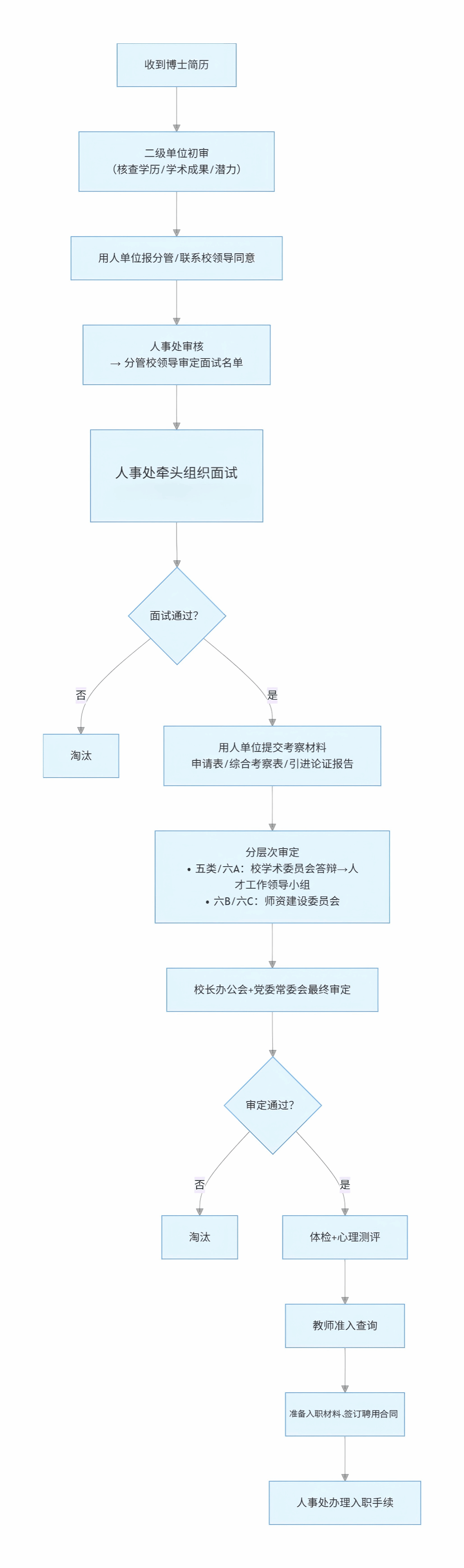
新进博士招聘流程
作者: 时间:2026-04-14 点击数:
下一篇:
蚌埠医科大学诚邀全球青年才俊申报海外优青项目
蚌埠医科大学人事处 © 2010 All Rights Reserved高校网站模板版权所有 部门地址:安徽省蚌埠市大学城东海大道2600号 联系电话:3175035、3175036 网站备案号:皖ICP证06000434号